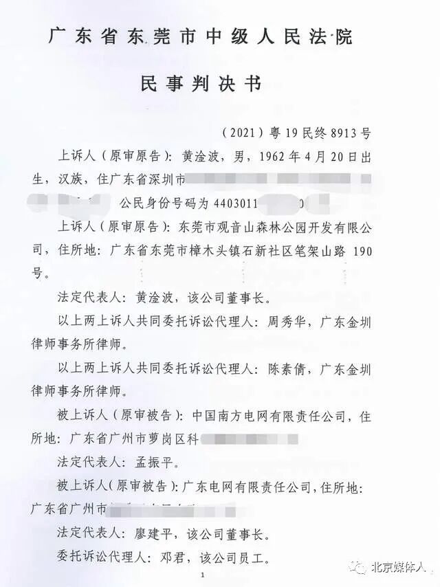
东莞维权有多难?供电部门22年不给民企供电

A-A+
我的煤炭网 供电

  ——东莞观音山维权事件之“南电案”

  “为何在东莞维权这般难?明明是个法制社会!”这是东莞某知名企业家离开东莞时吐露的心酸之言。

  到底是什么样的困难?把看似挺风光的一位企业家逼得说这种话?他背后究竟承受着怎样的痛苦?我们无法得知,或许,我们可以从发生在东莞知名企业观音山身上的“南电案”,这个典型的维权案例中,找到根本原因。

  南电案背景:“南电案”指的是南方电网东莞重点项目在广东观音山国家森林公园(以下简称:观音山)毁林违法搭建高压线塔和东莞市供电局22年不给观音山供电”等系列事件的统称。

  为了方便阅读,作者先行对观音山遭遇的南电案,进行脉络梳理。如下:

  一、自2002年开始,广东电网公司东莞市供电局(侵权方)在未经观音山公园方(受害方)同意,审批手续不齐全的情况下,先后将多组高压线塔强行架设在观音山国家级森林公园内。

  二、无奈之下,观音山方从2003—至今,写反映信、打反应电话,召开违建、供电等问题的专家论证会,以及借助媒体力量进行反映报道,希望妥善解决“南电案”中,侵权方违建高压线,22年不供电等问题。

  三、因为观音山方真实向上的反映了南电案中的侵权行为。此举,不仅惹怒了侵权方,对方利用手中的公权力,如将“观音山纳入错峰用电对象”对“观音山22年不供电”等打击报复。22年来,都是观音山方自发购买柴油发电机,聘请专业发电人员发电,以此保障公园日常营业。然而,此举却大大增加了观音山方的经营负担,自主供电的整体成本比市政供电贵了3~5倍,还危险异常。

  四、2020年突如其来的疫情,让旅游业深陷寒冬,企业不仅收入骤减,经营成本更是日益增加,被逼无奈的观音山只能将(侵权方)中国南方电网有限公司、广东电网有限公司、广东电网有限公司东莞供电局、石新社区居民委员会(第三方)告上法庭。2020年6月11日,东莞第三人民法院,开始第一审立案。上诉结果,驳回原告(观音山)的全部诉讼请求,观音山败诉。

  五、观音山方不服一审判决,于2020年二次上诉。2021年9月10日,由东莞市中级人民法院二审受理开庭。上诉结果,驳回原告(观音山)的全部诉讼请求,观音山再次败诉。

  六、2021年7月27日,因雨水天气频发,观音山方发函敦促东莞市供电局,尽快依法依规对公园内因违法架建而导致山体塌方形成的倾斜电塔的塔基进行维护加固。本应是一起简单的对山体塔方形成的倾斜电塔的塔基进行维护加固的公事,应该是供电部门的工作义务。结果,供电部门不仅直接拒收观音山方的信函,反而于10月11日向樟木头人民政府发函称:观音山公园不自行维护,在我局主动要求维护的情况下,还阻扰我局对影响杆塔安全的边坡进行维修。并称由于观音山的原因已导致人身触电伤亡及周边大规模停电。

  七、市供电局污蔑造谣观音山电s人一事,在全网引起广泛热议,其中微博#东莞观音山辟谣高压线致人触电身亡#话题,阅读量高达6000多万,该事件持续发酵中……

  南电案事件关联方:

  受害方:广东观音山国家森林公园

  侵权方:中国南方电网有限公司、广东电网有限公司、广东电网有限公司东莞供电局

  第三方:石新社区居民委员会

  作者会根据以上“南电案”发生的事件,抽丝剥茧,方便读者阅读。

  一、南方电网东莞重点项目工程未批先建(肇始)

  自2002年开始,南方电网旗下广东电网公司东莞市供电局在未经观音山方同意,审批手续不齐全的情况下(未向公园方提供国家林业、国土资源等部门关于同意在公园内架设高压线塔的批复文件),就先后毁林施工,将多组高压线塔强行架设在观音山国家级森林公园内,从而大面积破坏公园核心地段的林地及影响了公园整体形象。同时,这些高压线塔均穿行架设在公园主要游客通道上空,且未按要求升高架设。景区路基较高处,高压线距离地面仅为4米多,打雷下雨天,极其容易发生安全事故,危险异常。

  目前,有七组高压线路,十余座高压线塔穿行架设在观音山园内。根据原国家林业局的有关规定:“凡征占用国家级森林公园的林地,须先征得经营管理方的意见后,再逐级上报地方各级林业部门同意,最终报送国家林业局森林公园管理办公室审批。”

  

图片

  配图:观音山的绿色青山美如画

  由于景区内众多高压线网及电力设施的存在,不仅使具有“南天灵秀胜境,森林康养福地”之称的观音山景区生态环境和森林资源遭受了空前的破坏,而且直接导致景区的美誉度和安全系数受到严重影响。目前,因为高压线网横穿整个景区,致使观音山景区总体规划无法全面实施,从而造成了景区基础设施和服务设施严重滞后,招商引资能力急剧降低,品牌形象遭受重创,景观资源品质下滑,企业有形资产和无形资产大打折扣。

  

图片

  多年来,广东电网公司东莞供电局,屡次发函要求观音山景区支持配合其高压线在公园内的架设工作。但公园从保护生态环境、确保游客安全的角度出发,明确复函给供电部门表示反对,并指出其所架设的高压电网存在选址不当、破坏环境、线路离道路地面过低等问题,一旦形成事实,将会造成安全隐患、破坏森林资源、影响生态环境、降低景观价值、阻碍公园持续发展等问题。

  观音山公园是国家级森林公园和国家4A级旅游景区,其合法权益受国家《森林法》和《旅游法》的保护。但供电部门为了自身利益,无视法律法规,最终将高压线网"落地"观音山。

  

图片

  配图:观音山上违法施工搭建的高压线塔,大片林地植被被破坏。

  二、观音山多年来无数次写反映信、打举报电话,召开违建、供电等问题的专家论证会,以及借助媒体力量进行反映报道,却收效甚微。(博弈)

  

图片

  媒体报道:2013年有媒体转发《经济参考报》报道,"南方电网东莞重点项目未批先建,强制架设高压线",因高压线路架建将直接影响到公园景观,并担心施工可能会导致山体松动造成水土流失,易形成山体塌方,架建工程一度曾遭到观音山方面的反对。

  第一,按照《经济参考报》的报道,既然手续不全为何能在观音山进行落地建设?谁负责的项目?谁下的执行命令?谁该担责?

  第二,占用国家级森林公园的林地,为何不征得经营管理方的同意,就强行搭建?谁给的权利?这是国营企业该有的行事方式,还是觉得民营企业好欺负?

  第三,既然搭建了高压线塔,为什么要架设在公园主要游客通道的上空,且未按要求升高架设,致游客行人生命安全而不顾?

  目前,由于侵权方高压线塔的架设,不仅给公园的景观价值、经济价值、生态价值造成了严重的影响,而且导致了公园的总体规划无法实施,景区的持续发展受到严重制约。

  

图片

  多方质疑:观音山地形复杂,又处于雷暴高发区。而现有多组高压线,均处于高危雷暴区。每逢雷雨多发期,公园均诚惶诚恐,严阵以待,游客途经此处也是极度恐慌。凡前来观音山公园视察过工作的各级领导,均对此项工程落地观音山提出过质疑和批评,广大游客也对此工程也是多有批评。更严重的是,因高压线架设在景区内,给森林和游客安全带来了巨大的隐患。一旦发生意外,后果不堪设想。而供电部门却对这样的潜在危险视而不见,从未见有其工作人员上山巡防,更未见其准备迁走的迹象。

  广东省林业厅在《广东省林业厅关于观音山森林公园内电网建设问题的复函》中也明确表态不同意高压线从观音山公园通过,并强调“观音山公园是国家级森林公园,按照国家林业局的有关规定,项目建设应以不占或少占用国家森林公园的林地,避免或者减少对森林景观、生态以及旅游活动的影响为原则。由于高压线穿越森林公园核心区会给森林公园游客带来较大的安全隐患,广东省林业厅建议广东电网对高压线走向作必要的调整,避开森林公园或从公园边缘经过”。

  

图片

  配图:观音山公园内密密麻麻的高压线。

  违规搭建高压线问题专家学者发言:

  曾在2013年,观音山就组织国内环保、林业、法律等专业人士,就高压线穿越公园所造成的危害进行了专家评估会。中国林业经济学会副理事长侯之兆先生曾痛心疾首地说:“看着观音山高空的‘五线谱’,发现目前观音山已经成为了现代工业设施的场所,而不再是一个自然场所。”

  著名学者、北京大学宪法与行政法研究中心主任、《中外法学》主编王锡锌教授指出:2015年《环保法》修改后,对于2015年之前的环境保护违法实际上进行了豁免,难以追究2015年以前的违法,但是观音山公园方面还是可以就电力公司高压线立项、规划、林业部门许可、建设用地手续、电力设施违建等进行投诉、举报,然后提起行政诉讼,“一个是停止侵害,电力设施非法修建、穿越,占用森林公园土地的行为对你造成了侵害,所以要停止侵害。另外,如果线路的通过是合理的,最起码应该补偿损失”。“第二个方面,从民法角度,还要对用益物权和经营权做一个明确的界定,法院目前来看否认了你的用益物权,但是经营权无法否认,基于承包经营权会产生合法的利益,这个利益由于高压线的建造行为对你造成了损害。”

  著名学者、中国政法大学民商经济法学院环境资源法研究所所长王灿发教授认为:要根据《电力法》第55条,电力设施与公用工程、绿化工程和其他工程在新建、改建或者扩建中相互妨碍时,有关单位应当按照国家有关规定进行协商,“有关单位”涉及到电力公司,也涉及到村里,也包括观音山公园,达成协议后方可施工,达不成协议是不可施工的。“你没有跟我协商好,我就不让你施工,你强行施工我报警,这是最有力的法律根据。”

  “合同里面有很重要的一条,‘所有运作’都交给你们乙方了,对这四个字‘所有运作’如何来理解?从法律上来说,应该既包括权利,也包括相应的义务,不能说权利还在我村委会这里,运作带来的负担、成本、危害都由乙方来承担,这是明显不符合民法上的最基本的公平原则的” ,著名学者、中国中小企业协会权益保障顾问、北京外国语大学法学院王文华教授这样分析。

  

图片

  配套:法治周末报道观音山内的违建高压线

  北京大学清华大学客座教授、中国首席法务官俱乐部刘长群指出:观音山公园方面以合同和投资的形式获得的森林管理权与村和街道的权利是平等的,对于电力设施的穿越批准,村和街道并没有完全的处置权,“你们甲乙双方合同是平等的,不能单独一方权利处置另外一方权利。政府管理方、所有者管理方、使用者管理方各有其分割的权利,观音山公园方面必须同意高压线穿越,不然的话对第三个权利即使用者管理权形成了伤害”。

  刘长群教授进一步质问:“国家有供电规划,穿越观音山的电力是否在总规范围之内?哪一级人大通过的?是民事经营行为还是社会公益行为?即使是公益,也不能对别人造成伤害。土地批了没有?环评了没有?是否属于‘合理通过’?如果绕行很难,或者基础条件不具备,列入了规划,是合理通过,否则不仅仅是损害补偿,公园方还要行使使用者管理权。”

  著名学者、中国管理科学研究院原副秘书长罗立为研究员提示高压线、变电器对于游客身体的伤害,上海师范大学兼职研究员王南主任发言指出:高压线离地面过低对于安全生产有重大的妨碍。

  著名学者、哥伦比亚大学中国法律研究中心刘庸安客座研究员建议:电力部门如果与村集体达成了协议,这个协议对公园管理方造成了侵害,那么可以聘请专业的律师,按照《合同法》诉诸法院。

  根据国家电力法有关规定:110伏的高压线距离地面及建筑物的距离应该在10米以上;220伏以上的高压线距离地面及建筑物的距离应该在15米以上。电力设施保护条例17条4款强调:不得在高压电线、电缆周边附近区域进行建设,也就是说观音山以后都不能在高压线的这个区域内进行工程建设。那么原有的观音山景区总体规划将不能实施。根据《国家森林公园管理办法》,国家森林公园属于禁止开发的区域,原则上只要不符合国家森林公园主体目标的项目,都必须绕开森林公园的范围!

  多组高压线网和十余座线塔穿行架设在观音山园内并横跨数个山头,导致了公园的多项基础设施无法实施。如按照先前经林业厅批复的观音山景区总体规划:仙泉水库——观音广场将会建设一条观光索道,沿途既可观赏峭拔的山峰和葱郁的森林景观,是连接大尖峰活动区到山顶广场的空中游览线,游客可感受森林中的清新空气,也可远眺樟木头风光。然而由于多条纵横交错的高压线网,此项工程只能搁浅。

  公园年接待游客逾百万,然而多组横跨观音山公园上空的高压线网及电力设施,给公园造成了严重的安全隐患和防火压力,也至广大游客市民的生命安全于不顾。同时也迫使一个本应快速发展的国家森林公园和国家4A级景区从而陷入了重重困境之中。

  三、观音山向上反映南电案实际情况,遭遇侵权方多重打击报复(升级)

  观音山方针对南电案中侵权方的违法行为,曾多次向国家、省林业主管部门等单位报告,并于2013年1月向东莞供电局提起《民事起诉书》。一是赔偿50万元的绿化费、二是2年内把线塔全部搬走。此举不仅没有解决我公园实际存在的问题,反而遭受东莞市供电局、樟木头镇供电分局等单位的打击报复。

  

图片

  据此前媒体报道,2013年6月樟木头镇供电分局在毫无正当理由和政策依据下,强行要求观音山在6月至7月的周六、周日(7:30—22:30)纳入错峰用电,实在难以摆脱借机打击报复之嫌。据了解,当时全国各地在实施错峰用电政策时,都坚持保障民生,重点保障教育、公共、服务业,错峰限制大型耗能生产企业等。而观音山公园本身不是耗电量大的单位,也没有高负荷、大功率的电力机器设备,所需电力主要是保障正常的照明及旅游配套服务等。

  据了解,在当地同属一个地域片区和服务行业性的其它景点及酒店、零售企业均未有被限电,唯独观音山被纳入错峰限电对象。观音山作为一家旅游企业,需要保障游客服务和旅游的生产经营,却无故被纳入错峰用电对象,樟木头镇供电分局此举完全违背了国家“重点保障教育、公共、服务业”的初衷。

  (另:2007年7—8月间,供电公司为了配合东莞市委书记刘志庚(2017年已被判无期徒刑)抢夺观音山公园经营权,连续对公园无故停电45天,造成公园和游客的极大困难。)

  这摆明就是针对观音山的打击报复。观音山本来就有超过70%的区域是没有电力供应。这下好,连山下这30%本来有电力供应的区域,都没电了。

  简直欺人太甚!抗议有用吗?没用!

  

图片

  这到底是东莞供电局在民企面前的胜利,还是某些领导的失职渎职、公然违法或是公报私仇?读者可以自行判断。

  2020年12月22日央视《谈事说理》栏目播出专题"《谈事说理》之搁浅的公园"其中就着重谈到观音山国家森林公园悬而未决的基本供电问题。

  在专题节目中,北京林业大学教授杨朝霞发表观点:我们说二十几年来,他70%的电是他自己发电的,就是东莞市供电公司不给。这个来说是违法的。因为我们的《电力法》是明确规定的,就是电力公司、电力的供电机构是有给用户供电的强制的义务的。你不能拒绝供电,如果是拒绝供电,那么就是违法,就是你的强制义务。

  

图片

  多年来,电网穿越观音山森林公园的事情被各级媒体不断报道,行业专家也多次分析高压电线穿越国家森林公园可能带来的灾害。

  生态专家表示,这些高压工程线路的架设,将生态旅游资源及森林资源,置于很大的风险之中,使森林资产的价值打了很大的折扣,对观音山公园的整体森林生态系统造成了严重的破坏。如果用经济价值来衡量,观音山国家森林公园其未来经济损失是非常巨大的,不可估量的。

  此前,观音山方多次向多个政府部门领导提交报告,要求供电。几次协调都没有结果。

  观音山国家森林公园管委会主任说:之前当地镇政府与供电局协调,供电局的意思是说可以协调,但是前提是公园得同意南方电网从你这儿过,我们就一口回绝了,我说这是两码事。

  你们违法是违法,不能拿违法的东西来作为利益交换,他们意思就是说通电可以,但你得要让他们通行。

  供电问题专家学者发言:

  2021年9月25日,观音山在北京召开了观音山国家森林公园供电问题专家论证会,或许我们可以从这群专家、学者、教授对于观音山供电的问题发言上,找到答案。

  

图片

  著名经济学家、北京大学经济学院的原院长晏智杰教授指出:这些问题往往就出在有些国企甚至于央企部门,他们凭借自己的权力,强制推行自己的某些措施、主张和利益。

  在这种情况下,民营经济往往是处于弱势,权益受到损害而投诉无门,或者多次争取相关部门就存心不给解决,企业一点辙都没有。

  因此,给人一种印象,在国家现在这个环境之下,改革发展到现在这样一个阶段,国家有很多办法来治理私人资本的无序扩张带来的不良后果。

  这是改革还没有到位的一个具体表现。权力无序的扩张不能得到有效的制止,造成的一个后果。希望观音山国家森林公园能够真正的发展起来,于国于民于当地都是有好处的。

  中国人民大学法学教授指出:这个案例涉及到对公有制经济和非公有制经济的平等保护问题。同时,涉及到企业的生存权问题和发展权问题,共同发展,不存在一个国进民退或者民进国退的政策预设。也触及到社会资源的理解,平等监管,现在一个电力公司违法,为什么不处罚?有问题不纠正、不教育?不处理?看着很多僧人,本来这些人都很清贫,为了信仰在那儿吃斋念佛,晚上不供电,怎么念佛啊?怎么为社会和平作出贡献?平等保护,谁有理保护谁。同时,还涉及到政商关系问题,当地的市委市政府、镇dang委镇政府之间的服务型政府建设问题,公园没有用上电,这个“电老虎”有责任,当地的地方官说老实话,守土失责,父母官做的不合格。

  还有一个就是,解决争议的智慧或者方案的多元化问题。另外,关于契约精神,《电力法》规定很清楚,有一个电力公司的强制缔约业务,供电营业内的供电营业机构对本营业区内的用户有按照国家规定供电的义务,不得违反规定对其营业区内的申请用电的单位和个人拒绝供电。

  实际上创设了两个权利或者义务,这是供电局的义务,必须给公园供电,必须缔约。对于拒绝供电,违反缔约义务的民事责任问题,《民法典》也能找到相关的条款。另外,违规架设电线的事,违反了《环保法》《森林保护法》,但客观上这个土地承包经营权也是《物权法》十一章所说的,《民法典》物权编说的用益物权,公园也可以获得。

  公园刚才提到几个方案,不管是七个高压线七合一的方案,还是地下走管道的路线都可以。只要给你供电,供电局把对公园的影响降到最低限度,供电局非要架高压线,这很危险。为什么?比如,有人坐缆车一打雷一下雨,缆车万一离高压线很近呢,这样谁都不敢去那儿了。还有老年人上不去,景色看不了。

  

图片

  配图:高压线离地面仅4米多,游客安全难以保障

  公园还是要和当地供电部门直接拿出有可操作性的方案,第一个方案是地下埋管道最好,包括跟中国移动一块埋。第二个,七合一,拿出喜欢的方案,公园可以主张补偿。

  著名法学家、中国法律文书学研究会原会长张泗汉教授指出:观音山国家森林公园属于民营企业,和南方电网供电利益冲突产生的一些问题,这两个利益冲突怎么平衡?怎么调解?怎么解决?

  作为这两个单位都是两个平等的主体,双方的利益应当依法要受到平等的保护。不是说电网是国营的,是国家的,就无条件优先考虑,而忽视民营企业和生态保护。国家的政策、国家的法律,这两个平等主体都受法律的平等保护。

  最近,国家一再强调非公有经济的保护问题,民营经济为国家作出的贡献,70%的就业都是靠民营经济解决,政策上都是依法保护的。

  供电局长期不给公园的电网入网,公园不让电力公司架高压线,要架高压线就要给公园通电,这个问题要合理的解决,是能够找到有效的办法。

  公园向市委市政府还有公安部门和纪委等各个方面都找了,问题都没解决。还是要采取友好协商的方法去解决它。双方的利益要互相调整,要平衡。

  著名法学家、中国民法学研究会副会长谢鸿飞教授指出:这里实际上是涉及到用益物权的冲突问题,电线线路建好以后,按照《电力设施保护条例》,实际上对周边的土地形成一个限制的,比如,森林公园你这个使用有些是受到限制的。

  哪种权利优先呢?《物权法》,包括《民法典》写的很清楚,谁先取得这个权利,谁一定是优先的。

  首先,这个地应该是集体土地,在森林公园之前是农村土地,黄淦波取得了承包权建成国家森林公园,国家森林公园的所有权属于谁?这个比较麻烦,中国没有国家森林的立法。

  在这种情况下,公园现在对这个地有一个用益物权,按《民法典》来说,类似于土地经营权。按以往的《物权法》是土地承包权,是比较特殊的土地承包权。

  无论怎么界定,公园对这个地享有的是一个物权。南方电网建这个线路的时候,要用公园的土地,肯定是侵害了公园的物权。按照《物权法》和《民法典》的规定,公园作为用益权,承包权和经营权,也有权获取补偿权力。

  涉及到供电的义务问题,还不是限电,都没通过电。《电力法》第八条和第二十六条,规定电力企业的普遍服务问题,普遍服务是什么概念呢?现在全世界都承认,随着经济的发展,人们用手机、用电、用邮政,这是每个公民的基本人权,中国也承认。《电力法》第八条、第二十六条,国家电网承担普遍服务义务。在通则里面的494条是非常明确的把普遍服务义务规定在《民法典》中,公民也好,企业也好,合理的用电,比如南方电网,有人要签供电合同,绝对不能拒绝。这是企业承担的社会责任,在中国是一个法律责任。从普遍服务义务这个角度来讲,如果用《电力法》第二十六条和《民法典》494条,供电合同有更具体的规定。国家电网应该履行普遍服务义务,要真告南方电网,这个诉求能得到法院支持。

  著名法学家、中国政法大学席志国教授指出:作为森林公园,公司拥有土地林地的承包经营权,应该有一个在先的用益物权。

  用益物权作为一种物权,任何人不能侵害,不管是国家的电网还是其他第三人,都不得侵害。而且,后设立的物权也不能侵害先设立的物权,《民法典》246条规定的很清楚,如果干涉到不动产或者动产物权的,权利人可以要求他停止侵害,排除妨碍,消除威胁。

  供电局没有经过公园的同意架设电网,首先干涉到侵害到公园方的物权。《民法典》246条、原来《物权法》的35条规定的很清楚,按照这个要求对方停止侵害,排除妨碍。

  也可以,按照原来的《侵权责任法》,现在的《民法典》1165条,要求电力公司损害赔偿,对公园造成损害的要求损害赔偿,最重要的还是要求排除妨碍。如果让其拆除的话,工程巨大,可能法院不予支持,法院在裁判案件的时候会考虑到经济合理原则。

  公园需要供电,根据《电力法》、国务院的实施条例,规定的非常清晰,现在的《民法典》648条也规定的非常清晰,向社会公众供电,不得拒绝用电人合理的订立合同要求,《电力法》29条有规定。

  针对一个森林公园,一个旅游景区,保障旅游景区正常的运营所需要的用电是合理的。这个公园要求供电,应该没有任何问题。有一个是强制缔约义务,只要提出缔约,不用承诺,合同就能成立。如果合同成立,供电局停止供电就是违约。

  观音山供电问题专家论证会被媒体报道后,有网友留言说,这观音山负责人也是傻,东莞这样的营商环境,你还要去硬钢人家国企,有好果子吃吗?你就老老实实做生意不好吗?人家推平国家森林公园的林地,让他们推就算了;人家要在国家森林公园砍树,让他们砍不就行了;人家要装高压线塔,你让他们装不就好了;你睁一只眼闭一只眼,老实赚钱不香吗?都说忍一时风平浪静,退一步海阔天空,结果好,现在碰的头破血流吧!

  还有网友评论:观音山的负责人赶紧向南方电网、东莞供电局赔礼道歉,他们心情一好,说不定就给你通电了。结果你偏不,你看,22年不给你电,让你自个天天用柴油发电,成本高,还危险,你说你傻不傻?

  

图片

  配图:观音山的发电机组

  据环球网媒体报道,观音山的发电机,每台机组200千瓦,平时开1台,周六、周日及节假日开2台。主要保障公园内市政供电未到位的区域用电,发电时间是每天早上8点至下午5点,每月需要从山下运上来6000升柴油燃烧。

  

图片

  配图:观音山公园内发电站的柴油储存地

  当记者提到安全隐患问题时,师傅表示,“常担心的事,但是电网的电接不上来,实在是没办法呀”。

  据观音山公园管委会主任陈景玉介绍,公园自1999年建园至今,从门楼到慈云阁办公楼有电网供电外,其余公园内超70%的区域都没有得到市政电力的供应。公园广场作为核心景区,主要景观都聚集于此,每年的相亲大会、文化比赛等大型活动,以及寺庙等是主要用电量区域。

  这22年来,都是公园管委会自购买发电设备、柴油,维护维修设备,聘请专业技术人员发电,累积投资近1000万元,每个月的能源成本远远高于使用市政供电的3~4倍。

  观音山公园每年接待超百万游客,尤其节假日游客众多,部分游客到晚上9点左右才下山。由于下午五点柴油发电停止后路灯无法照明、山路又陡峭,大大影响了原本游客美好的旅游感;还有公园百余名工作人员的巡检工作等都有诸多不便。

  市政供电到不了位,确实为观音山公园的管理和有序发展带来了阻碍,同时也为游客造成了安全隐患。

  来到公园广场顶部的观音寺庙,这里有数十名僧众每天在这里生活和为游客服务。据了解,该寺庙使用的电也是用柴油发的。记者发现,寺庙的发电现状存在更大的安全隐患,油桶就摆放在众僧侣的宿舍楼屋檐下。

  “景区管委会早上8点至下午5点给我们供电 ,晚上则由我们自己烧柴油发电。洗澡没有电热水器,只能在室内使用燃气罐。用柴油和燃气,成本高不说,既不方便,也有安全隐患。但是不给接电网的电,我们只能用这样的办法。”观音寺的一位僧侣师傅告诉记者。

  据介绍,寺庙与公园是两个独立体。寺庙僧众就用电事宜已有多次申报当地供电局,至今没有落实。不过,电力公司有回复说申报量与实际规划用电量不符,但也没提出实际措施来协商解决。

  

图片

  配图:寺庙宿舍楼屋檐下的柴油桶

  电力保障脆弱,一直制约着公园的正常发展。“我们有强烈的用电需求,主要是用在三个方面,一是为游客提供基础的服务保障,比如大型活动举办、灯光景的布置,以及照明、音响提醒等;二是用于公园安全,比如安全监控、水泵抽水、防火防盗等;三是用于员工办公,比如照明和空调等。”陈景玉说。

  同时,由于没有足够的电力供应保障,占地面积5万平方米的公园会展中心,客流量巨大,导致旅游接待工作以及经营工作严重滞后。

  未通电的二十余年,观音山公园从未停止尝试和争取。

  公园在广东电网东莞供电局供电范围内。公园管委会工作人员沈老师介绍,公园管委会多次申报为园区内会展中心电力增容,但均被当地供电局拒绝。在此情况下,曾多次向主管部门及南方电网、东莞供电局、樟木头供电分局、当地政府反映实际情况,亦都没有得到解决。

  在樟木头镇经发局2021年7月牵头组织的观音山供电协调会上,樟木头镇供电局相关负责人给出不予供电的两点理由:一是办理电力报装业务需要业主方,即观音山所在的石新村村委会提供相关手续,而供电局没有收到相关手续;二是山上一些房子是手续不全的临时建筑,按照相关按要求,不能给违建建筑供电,从而导致公园供电事宜迟迟无法解决。

  但陈景玉表示,上述负责人提到的几处设施并非违建,而是可以移动的钢结构临时用房,是国家法规允许的临时建筑,根据《国家森林公园管理办法》,是公园需要配套的旅游服务基础设施,用以保障游客安全和防范森林火灾。

  针对相关手续不完善的问题,陈景玉回应称,根据承包合同,观音山公园运营方拥有对观音山地块的承包经营权,但向供电部门申报电力扩容要求所在社区盖章,公园所在的石新村拒绝配合,导致公园供电问题迟迟得不到解决。不仅如此,石新村也拒绝配合观音山为游客提供服务基础设施建设,导致无法报批报建。

  事实上,观音山上并不是没有市政供电的设备。相反,进入公园就可以清晰地看到山上数组高压线和塔基耸立于公园内,但观音山并未因此受益。

  “山上有这么多高压线塔,公园却没有通电。我们已经花费上百万元建设了变压器房和配电房,离市电就差几百米就能接入,但供电部门就是不给批。”陈景玉表示了无奈。

  

图片

  配图:观音山公园内的高压线

  据了解,目前共有七组高压线路,十余座高压线塔穿行架设在观音山景区内,输电线路为“220千伏东莆甲乙线,110千伏古塘线,110千伏古清线,110千伏古裕线,110千伏古樟乙线,110千伏鹿窝输变电配套线路,220千伏东莞-角布双回送电线路工程”;其建设时间分别为:2002、2004、2005、2006、2007和2012年。

  即便媒体如此努力,社会各界如此关注,但遗憾的是,东莞供电局、石新社区至今也没有"妥协"的意思。在和民企的博弈中,他们始终认为自己会赢。问题是,你赢得了民企,又有何意义呢?一个地方政府的职能部门打败民企,又能证明什么?

  供电部门如此任性行事,不禁让人联想到,2015年3月,广东电网有责限任公司东莞供电局局长、dang委副书记雷烈波涉嫌严重违纪问题,接受组织调查。

  

图片

  而事已至此,已经被折磨了这么多年,相信观音山方想要的也不仅仅是供电局能给园区供电,更将拿起法律的武器与破坏国家森林资源的行为斗争到底!

  四、观音山将中国南方电网有限公司、广东电网有限公司、广东电网有限公司东莞供电局、石新社区居民委员会(第三方)告上法庭(抗争)

  2020年突如其来的疫情,让旅游业深陷寒冬,让本就生存艰难的观音山,更是雪上加霜。无奈之下,观音山方只能将中国南方电网有限公司、广东电网有限公司、广东电网有限公司东莞供电局,石新社区居民委员会(第三人)告上法庭。

  

图片

  观音山的诉辩意见,可谓逻辑清晰,有理有据。但结果却不尽人意。

  

图片

  

图片

  观音山方和国营企业的一场官司打的可谓是狼狈不堪,遍体鳞伤。明明是受害者,打官司不仅没有迎来正义,还要花几万块败诉的受理费。都说正义会迟到,但不会缺席,但既然是正义,又怎么会缺席?而且,这正义也迟到的太久了吧……

  媒体报道后,有网友在观音山官网下留言:古话说的好,民不与官斗。观音山也太不自量力,这国营企业相比于你民企不就是个大官吗?你跟他斗?

  在这里,需要给读者们插播一则有意思的新闻,或许大家能从中找到答案。

  

图片

  大家说,这样的贪官污吏,一本正经的坐在东莞市人民法院的高堂上,敲着公正的审判之锤,还有什么比这更讽刺?比这更贻笑大方的事吗?

  你还别笑,这样的贪官,升职可快了,此人短短时间就从东莞市第三人民法院组书记、院长,升职到东莞市中级人民法院的副院长。

  有知情人士透露,罗念卫有两个情妇,为他生下两个孩子,一个在香港,一个在澳洲。此人还是之前已经被判关进监狱刘志庚的爪牙之一,专门帮助刘志庚家族利益判案。

  五、观音山方不服一审判决,于2021年二次上诉,依旧败诉。(惨烈)

  

图片

  

图片

  配图:东莞市中级人民法院的二审判决书。观音山败诉。

  

图片

  

图片

  配图:观音山给东莞市中级人民法院的民事起诉状。

  在观音山方给东莞市中级人民法院的起诉状中,可谓是有法可依,有理有据。而且在两次上诉的过程中,观音山方都提供了大量的有力证据。如下:

  证据一:《东莞观音山森林公园联合开发合同书》

  证明原告在1999年与第三人签订了承包合同,是观音山森林公园的合法承包经营者。且最高院的判决也已经认定原告依法享有合法的承包经营权。原告作为承包经营权人,依法享有占有、使用和收益的权利。对于被告违法搭建涉案高压线路和砍伐林木的行为,原告有权要求被告进行赔偿。

  l 证据二:国家林业局《国家林业局关于准予设立观音山国家级森林公园的行政许可决定》,林场许准[2005]954号

  l 证据三:《关于观音山国家森林公园总体规划的批复》,粤林函[2007]422号,广东林业局

  l 证据四:《观音山国家森林公园总体规划》,北京师范大学环境学院,2007.07

  证据二至证据四共同证明原告以观音山国家森林公园总体规划进行申报,2007年广东省林业局批准成立观音山国家级森林公园。没有相关行政部门作出任何变更或调整的文件、决定之前,观音山国家森林公园依旧是合法有效的,原告的承包经营权也是合法有效的。

  l 证据五:《东莞市环境保护局审批意见》,2009.06.12,东莞市环境保护局

  证明本案所涉高压线路的投产建设依法是需要经过东莞市环保局的审批,其配套的环保设施须经东莞市环保局的同意,但本案所涉高压线路并没有履行相关的环保审批手续。

  l 证据六:《关于樟木头观音山森林公园输变电线路项目违法建设并投运的举报事项办理情况答复函》,东环函[2017]1993号,东莞市环境保护局

  证明本案所涉的未履行相关环评审批手续的高压线路于2015年1月1日前改造,其中,原110千伏古裕线、110千伏古清线、110千伏古塘线于2007年投产,220千伏东浦甲乙线于2000年投产,i 被告的投产建设行为发生于原告承包期间,已侵犯了原告的合法权利,被告对其侵权行为应当承担侵权责任。

  l 证据七:《司法鉴定意见书》,沧州科技事务司法鉴定中心

  证明涉案高压电线对原告的经营范围内的植被和环境有着重要影响,涉案高压电线的违法搭建已经造成了原告承包范围内的植被破坏,影响了公园整体环境,原告就此进行了评估。

  l 证据八:四条高压电线路现场照片

  证明涉案的高压线路违法搭建在原告承包的经营范围内。

  l 证据九:《价格评估报告书》沧鉴真价字[2016]第130号

  l 证据十:《价格评估报告书》沧鉴真价字[2016]第132号

  证据九至证据十共同证明涉案高压电线的违法搭建造成了原告承包范围内的植被破坏和公园经营损失,造成的植被破坏金额和公园经营经济损失高达2.1亿元。

  l 证据十一:观音山森林公园高压线平面布置图

  l 证据十二:东莞供电局输电管理所关于修剪樟木头镇观音山森林公园影响高压线安全运行树木的告知函(含地理位置GE图)

  l 证据十三:新闻报道(高压电线引发凉山330森林火灾)

  证据十一至证据十三共同证明东莞供电局在观音山公司承包范围内违法搭建的涉案4条高压电线已经侵犯了观音山公司的承包经营权。涉案高压电线对观音山公园经营活动的安全有重大影响,存在重大的安全隐患,易引发森林火灾等。东莞供电局在未经行政审批、履行报建手续及程序的情况下,未经观音山公园的同意,违法搭建高压电线,侵害观音山公司的合法权利,应当承担侵权责任。

  l 证据十四:联合开发合同及补充协议

  证明原告与第三人签订联合开发合同及协议书后,第三人同意原告成立“东莞市观音山森林公园开发有限公司”,并由原告独立经营开发旅游与资源,同时,第三人也认可原告自主申报国家森林公园。原告作为承包经营权人,原告依法享有承包范围内占有、使用和收益的权利。

  l 证据十五:2005年观音山高压线航拍图

  l 证据十六:2009年观音山高压线航拍图

  证据十五至证据十六共同证明:1、东莞供电局在观音山公司承包范围内违法搭建的涉案4条高压电线,从卫星航拍图可以看出,2005年观音山公园内并没有这4条电线,在2009年后的航拍图才可以看到这4条电线的存在。因此,涉案的4条高压电线,均是在原告承包观音山公园之后架设的,被告称涉案高压电线分别于1992年、1995年、1999年投产建设的说法,没有任何事实依据;2、东莞供电局在观音山公司承包范围内违法搭建的涉案4条高压电线占用了原告承包的山地和林地,侵犯原告的承包经营权。

  可结果如此令人心寒,明明是受害方,怎么就赢不了官司?这东莞还有王法吗?

  以上这些问题,想必答案已在大家心中。但这还不是最令人心寒的。

  六、东莞供电局造谣污蔑称观音山方已致人身触电伤亡(污蔑)

  最令人心寒的是什么?

  是南方电网不仅违规搭建高压线网,东莞市供电局22年不给观音山供电,反而污蔑观音山已致人触电伤亡,这又是咋一回事?

  2021年7月27日,东莞观音山方面发函敦促东莞市供电局,尽快依法依规对观音山公园内因违法架建而导致山体塌方形成的倾斜电塔的塔基进行维护加固。

  

图片

  这本应是一起简单的对山体塔方形成的倾斜电塔的塔基进行维护加固的公事,应该是供电部门的维修义务。然而,供电部门不仅直接拒收观音山方的信函,反而于10月11日向樟木头人民政府发函称:观音山公园不自行维护,在我局主动要求维护的情况下,还阻扰我局对影响杆塔安全的边坡进行维修。并称由于观音山的原因已导致人身触电伤亡及周边大规模停电。

  

图片

  10月26日,观音山方向东莞供电局提出信息公开申请,要求该局公开上述安全事故的主要信息,包括:事故发生的具体时间、地点,事故成因分析、事故责任认定信息、死伤者可识别身份信息、死者遗体的处理信息、该局支付死伤者家属的赔偿账单信息、公安机关的处理意见信息、该局与该事故相关的安全生产事故的通报信息、该局上报相关主管部门的文件信息、安监主管部门作出的相关处理文件信息。

  

图片

  结果,市供电局回函称:我说的是你观音山的原因,已致人触电伤亡的安全隐患。并不是真的有电力安全事故。

  第一,既然不是有真实的安全事故,为什么要发函造谣称:已导致人身触电伤亡?

  第二,市供电局向相关部门发函称,观音山方阻扰供电部门维修。观音山方既然在7月27日向供电部门发函提醒需要进行维修加固,为什么要多此一举进行阻扰?

  第三,按照《电力法》电塔塔基进行维护加固,本应是供电部门的工作义务,怎么成了一家景区的责任?

  第四,景区如果要对本需要电力专业工人维修的电塔塔基进行维修,出了事故谁负责?

  第五,如果景区可以维修?那要你供电部门干什么?

  七、市供电局污蔑造谣观音山电死人一事,在全网引起广泛热议(发酵)

  东莞供电局污蔑造谣称观音山电死人事件,该起事件在网上引起了广泛关注,目前,微博的讨论量高达6000多万,还在持续增长。

  

图片

  

图片

  那么事件发生了这么久,为什么相关部门可以无动于衷?为什么没有人去帮助解决民营企业碰到的实际困难?

  事实上,在提及营商环境发展存在问题时,2021年广东省政府工作报告曾指出,与国际一流城市和先进地区相比,营商环境仍然有待优化。

  根据梳理发现,广州、东莞、清远、湛江、汕尾、惠州、云浮、珠海和揭阳9市在当地的政府工作报告中均提及,营商环境仍需继续优化,比如提到存在改革不彻底、实体经济面临困难、行政效率不足以及政府工作作风有待改进等问题。

  其实,除了营商环境恶劣以外,外部的新冠疫情,更是对旅游行业造成了极大的冲击。改革开放四十多年来,旅游业先后经历了自然灾害、公共卫生事件、经济危机等多重考验,但是从来没有像新冠肺炎疫情这样长时间的全面停滞,也没有任何可资借鉴的经验。

  历时三年的yiqing情则全面影响了入境、出境和国内三大旅游市场,旅行社、在线旅行商、酒店、民宿、旅游景区和度假区、旅游车船等所有业态,以及包括70万导游在内的2850万直接从业人员。

  2020年春节过后,产业复苏和企业纾困一直都是旅游系统的工作重点。针对上述困难,本轮纾困政策坚持目标导向、问题导向和分类实施,针对旅游业打出“10+7+N”的政策组合拳。10是针对包括旅游在内的服务业出台十条共同适用的纾困扶持措施,7是针对旅游业七条纾困扶持措施,N是回应业界呼声的精准实施疫情防控“四个精准”“三个不得”,力求保持经济发展和社会生活的正常秩序。加上国务院有关部门和各地在贯彻落实的过程中陆续出台的专项支持举措,可以预期旅游业将进入疫情以来层级最高、力度最大、效果最为明显的政策周期,有力促进旅游市场复苏进程。

  可以说,国家对待旅游业是有重点关注帮扶的。特别向观音山这种知名民企,更应该多点帮扶。2007年2月,国家林业局发文,称赞“广东观音山国家森林公园是全国的一块样板”。2021年观音山被《人民政协报》发文称赞为“两山论”的 鲜活样本。12 月 15 日《光明日报》专文称赞公园“真正做到了画中有景,景中有画”等。《工人日报》《人民视频》等主流媒体也多角度报道公园取得的进步和成绩。

  观音山创建22年来,共计向国家交纳税款超过3000万元;为社会提供就业岗位10000多人次;向国内60岁以上老人、当地居民、现役军人、人民警察、医务工作者、教师、学生、残疾人等免费入园旅游折合款项达1亿多元;22年累积用于慈善事业投入达千万。国家级景区为当地扬了名,优化了当地生态环境,带动了当地经济繁荣发展。可以肯定地说:22年来广东观音山以一家民营企业的所能与己任对社会民众倾注了真情实感,对社会做出了巨大的贡献。

  可实际情况却是,当观音山遭遇高压线网违建风波,陷入22年70%区域未通电的困难中,被诬陷电死人,东莞某些领导干部的置若罔闻,相关部门人员的冷眼旁观,让一家好好的民企深陷泥潭,绝望叹息。

  观音山相关负责人说,写反映信,打举报电话,政府平台留言,法院上诉,借助媒体力量等等,只要大家能想得到的,都干了,可是有用吗?

  让人不仅想问,为何在东莞维权这般难?

  这些个父母官及相关部门的领导,表面上正气凛然高喊着为人民服务,背地里却早已练就一身浓重的领导气势:高冷,威压,神秘,眼空四海神游八极,朝天鼻孔喷着对芸芸众生的轻蔑之气。

  东莞这样的营商环境?企业能不倒闭吗?老板能不跑路吗?

  我们不难发现,观音山方一次次用法律手段保护自己,却一次次败诉;一次次的合理诉求,却都被拒绝,并且遭受了对方狠厉的打击报复。

  暂且抛开南方电网在观音山上违建高压线塔的事件不谈,就单纯的说供电的事:一个民营企业,要求供电部门义务供电,从1999年至今的22年时间里,甚至连一个最基本的“村村通”的用电问题都没有得到有效解决!公园70%面积没有电力供应,都是公园自发用柴油发电机解决。

  根据《电力法》第二十六条规定 供电营业区内的供电营业机构,对本营业区内的用户有按照国家规定供电的义务;不得违反国家规定对其营业区内申请用电的单位和个人拒绝供电。

  本是一起简单的供电义务问题,为什么供电部门就是有法不依,22年不给观音山公园供电?谁下的命令?此事又该谁担责?为什么报道出来这么久,至今还解决不了?未来的观音山如何在东莞生存?

  最后,作者想用《求是》杂志重要文章《坚持走中国特色社会主义法制道路,更好推进中国特色社会主义法制体系建设》的一段话,作为本文的结尾:

  “天下之事,不难于立法,而难于法之必行。”推进法制体系建设,重点和难点在于通过严格执法、公正司法、全民守法,推进法律正确实施,把“纸上的法律”变为“行动中的法律”。要健全法律面前人人平等保障机制,维护国家法制统一、尊严、权威,一切违反宪法法律的行为都必须予以追究。

  以下观音山美景图一览:

  

图片

  

图片

  

图片

  

图片

  

图片

  (来源观音山风景区,媒体综合)

  https://mp.weixin.qq.com/s/4oEYi2OCkxCeAagYPGF6rA

  本文链接:http://www.iruis.com/News/62370.shtml